计算机原理 模拟电路
嵌入式开发的前置知识
计算机原理 模拟电路
二进制
存储数据的标准:
- 文字
- ASCII表
- Unicode
- 等
- 图片
- 黑白图
- 每个像素点由1位组成(0, 1 分别表示黑白)
- 大小: 像素点个数+头信息 (bit 位)
- 灰度图
- 像素点从0 ~ 255 表示黑到白之间的亮度
- 每个像素点用8bit的二进制来表示(1 byte)
- 大小:像素点个数+头信息 (byte 比特)
- 彩色图
- 每个像素点用三原色表示
- 三种颜色分别用0~255 表示亮度
- 每个像素点用 24位的二进制(3 byte)
- 大小:像素点个数*3+头信息 (byte 比特)
- 黑白图
- 声音
- 采样:按一定时间间隔对声音信号进行采样,将信号波的振幅转换成数字数据
- 单位:Hz,代表每秒采样的次数
- 视频
- 将图片和声音按照时间线存储起来
逻辑门
补码
- $正数\underset{补码}{\rightarrow}本身$
- $\text{负数}\underset{补码}{\rightarrow}原码(正数)取反+1$
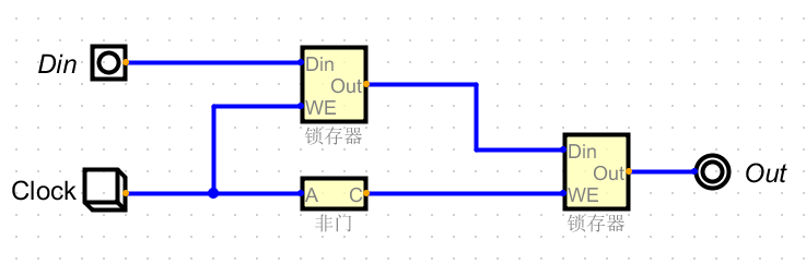
锁存器
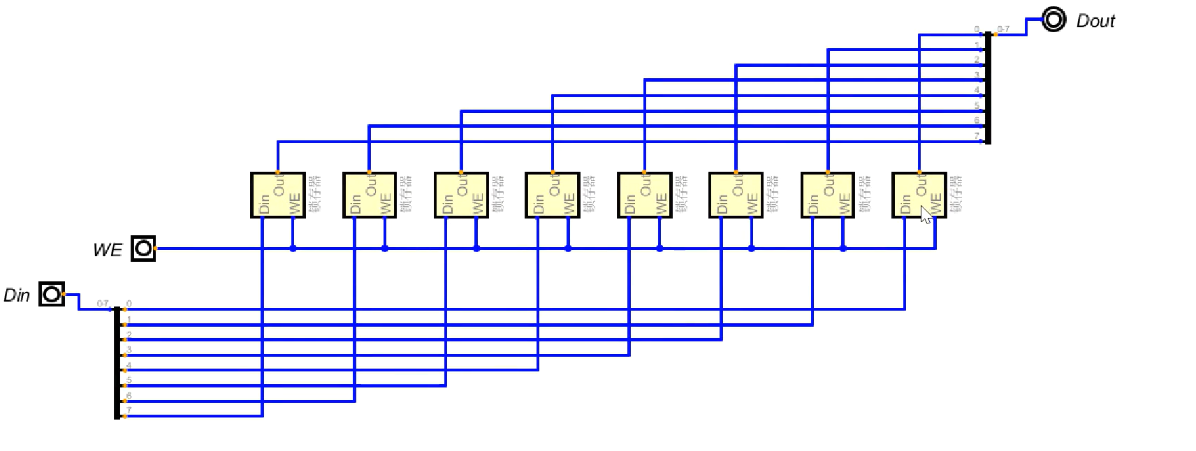
8位寄存器
边缘触发
下降沿生效的锁存器
上升沿生效的锁存器
This post is licensed under CC BY 4.0 by the author.




